教务处
手机版 English 学校主站
网站首页
部门简介
教务处简介 机构设置 工作职责
教学建设
专业建设 课程建设 教材建设
教研教改
教育要闻 教学研究
教学运行
教务管理 排调课管理 选课管理 考试管理
学籍管理
学籍异动 学籍信息查询 成绩管理 预警与帮扶 毕业与学位
实践教学
学科竞赛 实习实训 毕设论文 校企合作 实验室建设
规章制度
教学建设 教学运行管理 学籍管理 实践教学 教研教改
资料下载

教研教改

  • 教育要闻
  • 教学研究
  • 首页
  • 教研教改
  • 教学研究

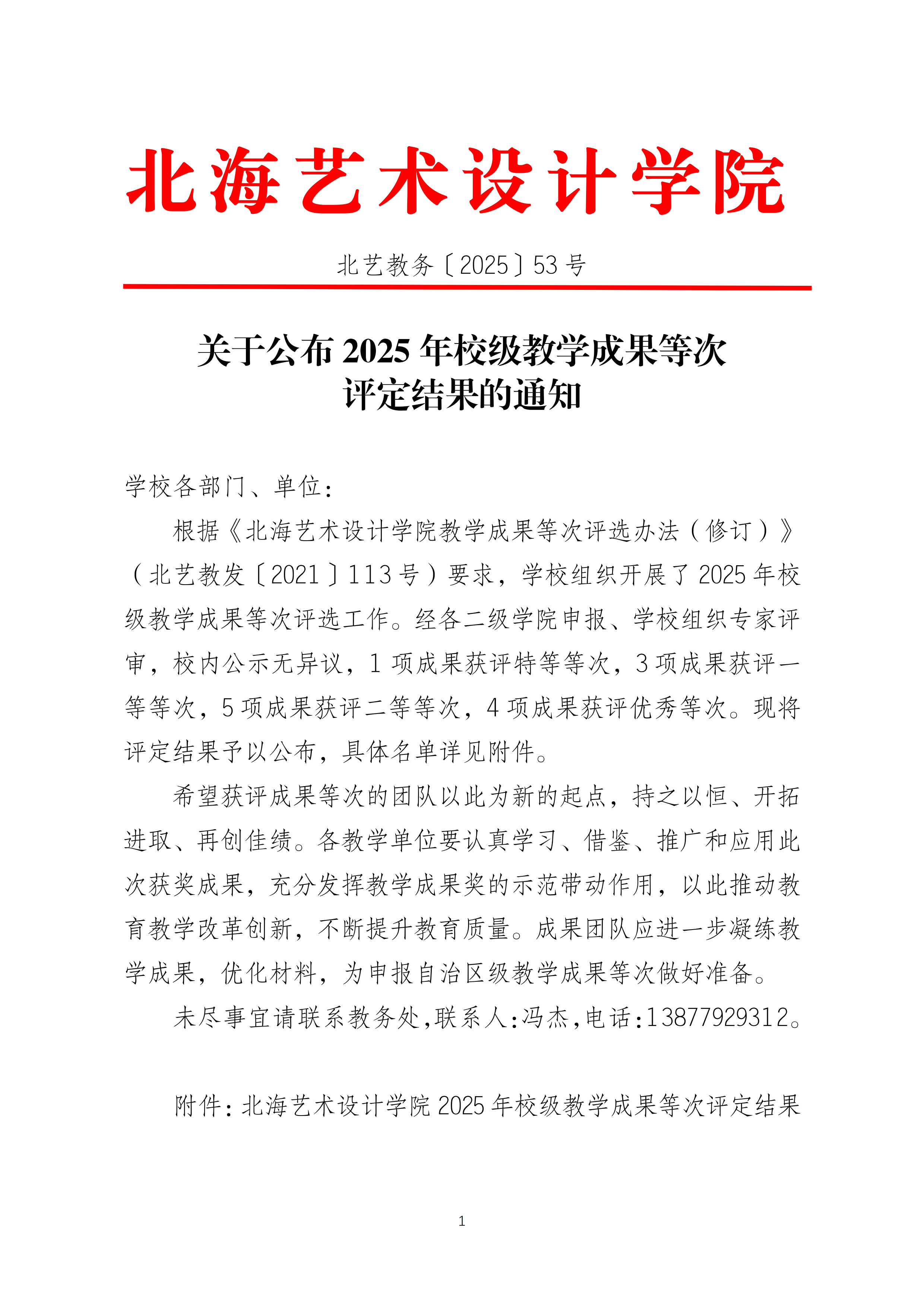
关于公布2025年校级教学成果等次评定结果的通知

责编: 冯杰 作者: 冯杰 发布时间:2025-04-29 浏览量:1865

 

附件:
  • 北艺教务〔2025〕53号 关于公布2025年校级教学成果等次评定结果的通知_02.png
  • 北艺教务〔2025〕53号 关于公布2025年校级教学成果等次评定结果的通知_03.png
  • 上一篇:关于2025年度北海艺术设计学院校级教学改革工程项目立项评审结果的公示
  • 下一篇:关于开展2025年度广西高等教育本科教学改革工程项目上半年结项工作的通知

地址:广西壮族自治区北海市银海区新世纪大道1号    邮编:536000

电话:(0779)6801200、6818000、6800400、6818002(招生办)

传真:(0779) 6818002

桂公网安备45050302000053号   |  桂ICP备05015346号

网站技术:贵州海普科技有限公司

@2013 SSZSS.COM. All rights reserved.  |