喜报:我校舞蹈表演专业学生在第六届广西青年舞蹈演员比赛中喜获佳绩

来源:舞蹈教研室 责编: 熊秀峰、刘承初 发布时间:2022-12-30 浏览量:3616

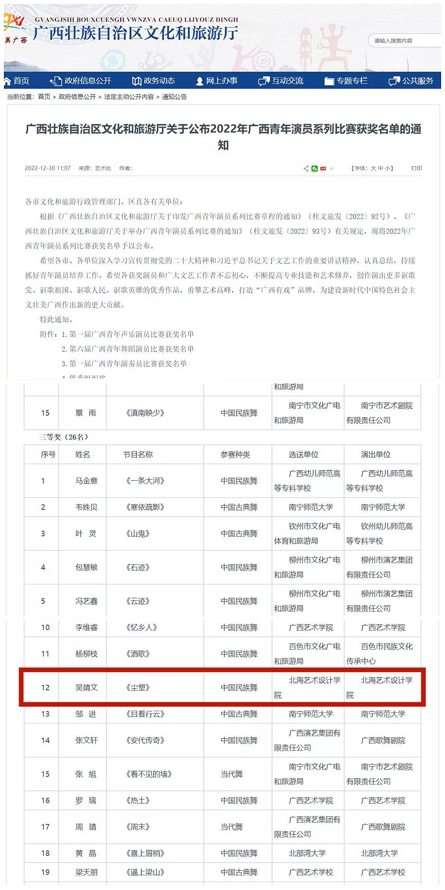
由自治区文化和旅游厅主办,广西文化产业集团有限公司承办的第六届广西青年舞蹈演员比赛决赛于2022年12月3日至12月8日在南宁民族大剧院开赛。我校两名舞蹈表演专业学生吴靖文和赖德彬从全区各级专业院团、艺术院校等88家单位、436个舞蹈作品、218名舞蹈演员中脱颖而出,成功进入决赛。其中学生吴靖文在决赛中取得了三等奖的优异成绩。
  据悉,广西青年舞蹈演员比赛是广西舞蹈界的一项传统赛事,是面向全区青年舞蹈演员高规格、高水准的大赛,与广西其他类舞蹈比赛相比,具有比赛覆盖面广、艺术水准高、参赛演员年轻化等特点。本届比赛仅设独舞一个赛项,以剧目表演和技术技巧展示两个部分,重点考察选手的软开度、技术技巧及综合表演能力。

上邕备赛期间,师生抓紧时间不放松,每日想方设法寻找到适合训练的排练厅为参赛学生进行恢复训练,针对剧目和技术技巧再做最后的调整与打磨。终于功夫不负有心人,在最后的决赛中,经过最后的107名舞蹈演员的角逐,荣获佳绩!

参赛剧目:尘塑
获第届广西青年舞蹈大赛等奖
表演者:舞蹈表演2021级  吴婧文

参赛剧目:逼上梁山
届广西青年舞蹈大赛决赛入围
表演者:舞蹈表演2020级  赖德彬
 

近年来,我院呈现出良好的学科发展态势,学科影响力显著增强,育人成效逐年提升,此次广西青年舞蹈演员比赛是我院舞蹈表演专业学生参加的首次省级舞蹈大赛,大赛的获奖是对我院师生孜孜不倦、精益求精工匠精神的一种高度肯定,也体现了学院在专业教育教学领域的改革成效,是学院专业建设的重要成果之一。